财联社8月20日讯,国务院常务会议决定延续实施新能源汽车免征车购税等政策,促进大宗消费。为扩大消费、培育新增长点和促进新能源汽车消费、相关产业升级,会议决定,对新能源汽车,将免征车购税政策延至明年底,继续予以免征车船税和消费税、路权、牌照等支持。大力建设充电桩,政策性开发性金融工具予以支持。

充电问题一直被认为是阻碍电动车行业推广的一个大问题,充电技术改进对电动车发展至关重要。近年来,充电设施规划建设政策频出。据中信证券(19.900, -0.05, -0.25%)分析师黄亚元6月21日发布的研报中梳理,2020年,充电桩作为新能源汽车推广配套设施被写进政府工作报告,纳入“新基建”成为七大产业之一。

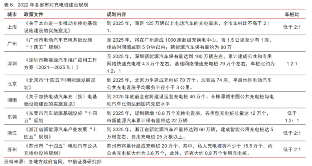
2022年各省份出台一系列政策推动新能源充电设施的建设,预计未来车桩比将逐步降低至2:1。黄亚元指出,当前充电桩建设情况距离整体规划目标还有差距,随着指导意见的修改与政策推进,预计车桩比仍有下降空间,充电桩建设仍将继续推进。

光大证券(16.110, 0.24, 1.51%)分析师杨绍辉等8月1日发布的研报指出,截至2022年6月底,新能源汽车国内保有量达1001万辆,占汽车总量的3.23%;中国充电桩保有量为391.8万台。粤开证券分析师李兴8月11日发布的研报中指出,2016年至今,国内的电动车公共充电桩保有量由5.8台激增至106万台,预计政策利好持续释放,充电桩作为核心基础设施覆盖率将迅速提升。
此外,私人充电桩建设加速,增速占比暂时抢先。根据中国充电联盟数据,2022年1-5月,充电基础设施增量为96.3万台,其中公共充电桩增量同比上涨253.8%,随车配建私人充电桩同比上升516.5%。

市场规模方面,据中国电动汽车充电基础设施促进联盟,2017年我国充电桩市场规模仅为72亿元,在市场和政策双因素驱动下,2021年达到419亿元,2017-2021年CAGR为55%,预计到2026年底市场规模有望达2870亿元。浙商证券(11.290, 0.23, 2.08%)分析师邱世梁等4月16日的研报预计,2025年全球新增充电桩数量有望达1399万台,对应市场空间达1963亿元,2021-2025年CAGR达65%。

开源证券分析师陈宝健7月19日发布的研报中指出,据工信部《新能源汽车产业发展规划(2021-2035)》,2025年新能源汽车销量占新车销量比重目标达到25%。赛迪顾问预计到2030年,中国新能源(5.850, 0.53, 9.96%)汽车保有量将达到6420万辆,根据车桩比1:1的建设目标,未来10年,中国充电桩建设仍然存在约6300万的缺口,预计将形成10253亿的充电桩基础设施建设市场。

(原文略有改动)
摘自:https://finance.sina.com.cn/